

Salalah: In a landmark move for Oman’s petrochemical industry, Al Baleed Petrochemical, in collaboration with Lummus USA, is set to launch the nation’s first Propane Dehydrogenation (PDH) plant in Salalah.
This project marks a major milestone in Oman’s industrial landscape, bringing advanced technology and a new wave of investment opportunities to the region.
Propylene, a critical building block in chemical manufacturing, is central to expanding Oman’s downstream value chain. Recognizing its potential, Lummus—renowned for its world-leading PDH technology—signed a Memorandum of Understanding (MOU) with Al Baleed Petrochemical at ADIPEC.
Under this agreement, Lummus will support the FEED (Front-End Engineering Design) study, paving the way for the first PDH facility in Salalah, Oman.
Al Baleed Petrochemical plans to utilize LPG sourced from OQ as feedstock, underscoring the strategic advantage of tapping into Oman’s abundant resources.
The success of PDH operations hinges not only on feedstock prices but also on the long-term value added through the downstream product chain.
By investing in this PDH plant, Oman reinforces its commitment to advancing the petrochemical sector and unlocking new growth opportunities in the global market.
This collaborative project between Al Baleed Petrochemical and Lummus sets a transformative example for industrial innovation and sustainable development in the Middle East.
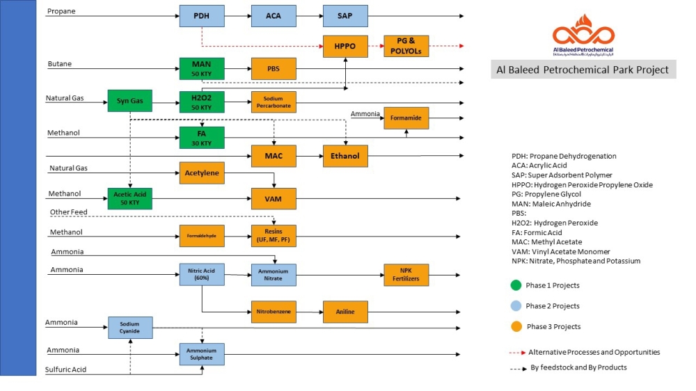
Al Baleed Petrochemical’s vision extends beyond PDH; the company aims to establish a petrochemical park in Salalah, producing an array of chemical products powered by locally available feedstocks like methanol, LPG and ammonia.
The petrochemical park, aligned with Oman Vision 2040, is strategically positioned to harness the region’s abundant feedstocks, especially in Salalah, to produce a wide range of high-demand chemicals for both local and global markets.
This initiative seeks to diversify the economy, enhance local job creation, and promote sustainable development. By establishing a full petrochemical ecosystem, Al Baleed Petrochemical will significantly reduce Oman’s reliance on imports for industrial chemicals, while also providing a substantial export opportunity.
Al Baleed Petrochemical’s diverse product lineup will foster the growth of small and medium-sized enterprises (SMEs) across Oman. By providing readily available raw materials, these products will act as critical raw materials for small and medium-sized enterprises (SMEs), enabling them to produce a variety of end-products, from packaging and textiles to automotive parts and pharmaceuticals.
This ripple effect will create substantial in-country value (ICV) by promoting local entrepreneurship, generating employment, and supporting Oman’s economic resilience aligning with the Oman Vision 2040.
Al Baleed Petrochemical Park represents a cornerstone of Oman’s future industrial strategy. Through its comprehensive value chain, the park will stimulate economic development and support local SMEs, creating a vibrant self-sustaining industrial ecosystem that brings long-term value to Oman’s economy.
Oman Observer is now on the WhatsApp channel. Click here